日前,为响应学校及学院关于期中教学检查的要求,太阳成集团tyc7111多个课程组开展了集体备课活动,回顾本学期上半学期的教学情况,并对下一阶段的教学做好准备,协调教学进度,增强课程组各成员间的合作意识,进一步提高教学成效。
财务管理课程组集体备课
2024年5月13日,财务管理课程组进行集体备课,财务管理是我校省一流线上线下混合式本科课程,此次的集体备课由课程负责人许彩玲老师主持,黄靖、孙方方、郭婷、邱文成、戈蕙等老师共同参与。
会议开始时,由课程负责人许彩玲老师发言,说明此次会议的两大主题,一是确定课程平时成绩的构成以及比例,二是商议期末考试相关事宜。随后许彩玲老师说明了本次课程的考评办法,分享了所带班级教学的具体做法,重点提出筹投资案例分析的PPT展示,结合省一流的评价体系给出平时成绩构成的指导性意见。各位老师对于平时成绩的标准进行了充分而又激烈的讨论。孙方方老师简单论述其他课程已确定的平时成绩的具体项目以及比例,为此次议题的解决提供了参考性。郭婷老师就教务处对于平时成绩的要求做了具体的阐述,使各位老师的讨论更具有明显的方向性。黄靖老师提议可利用学习通运行机制,输入相对应的项目和比例,自动算出平时成绩,减少工作量。邱文成和戈蕙老师认为,应提高案例分析的所占比例,体现学生的综合分析能力。

许彩玲老师分享案例分析要求
进入期末考试商议环节,首先由课程出卷人向与会老师报告期末考试出卷的具体情况,详细阐述其出题类型和范围,以及重难点的分布。老师们就出题的具体范围和章节分布进行了深入的探讨,在了解历年财务管理的考试分数中位数与挂科率之后,对于考试的难易分布程度达成了高度的一致。许彩玲老师表示,教师们在具体教学的过程可以有针对性的教学,区分不同知识点掌握的程度,以便学生们更好的分配学习时间和精力,提高学习效率,并呼吁与会老师应按照课程教学大纲来进行具体的教学安排,根据学生吸收知识的具体情况及时作出相应的调整,与学生形成良好的反馈循环机制,共同推进线上线下混合式教学的进程。
纳税筹划课程组开展集体备课会议
5月13日,纳税筹划课程组通过线上腾讯会议的方式举行了期中集体备课讨论会,由课程负责人谢鑫老师主持,肖美玲、陶克东、蒋澧资、关寒近和李雅洁等教师参加了备课讨论会。
集体备课期间,各位主讲教师分别介绍了教学内容的编排意图、教学重难点,并有针对性地提出教学建议,然后互相补充意见,把一些疑问、教学设想、有新意的地方拿出来互相交流、讨论、思考,最终达成共识。

纳税筹划课程组开展创新教学方法研讨与集体备课会议
会议上,各位老师积极讨论。首先由肖美玲老师分享了《纳税筹划》课程目前所面临的主要矛盾和问题:第一,纳税筹划内容复杂且有一定理解难度,但课时量不够;第二,学生理解税法和会运用税法进行筹划存在鸿沟;第三,学生的税法基础知识水平参差不齐。所以,肖老师认为我们应该根据现有课时规划课程内容,就案例数量和范围做好取舍。李雅洁老师认为需要关注课程教材的选用,选用更贴合现时政策、与时俱进的教材。陶克东老师认为教学中应加大对学生的训练,通过训练来锻炼学生的技能,多布置习题,教师要树立OBE理念并贯彻到课堂中去。蒋澧资老师认为要以能力为导向,培养学生们的应用分析、分析判断能力。关寒近老师认为在讲解知识点的时候,除了教材中的例题外,还可以多结合现实生活中的案例,加强学生对税法的理解。
之后,课程组就如何将课程思政有机融入《纳税筹划》课程进行了深入的探讨,大家一致认为,需要将《纳税筹划》课程的政策变化与课程思政建设充分挖掘、融入、相向而行,并潜移默化地体现在授课中。最后,课程组就课程实施方案、期末考查与评分标准等相关事宜进行了讨论并达成了一致意见。
通过此次备课讨论会和创新教学方法研讨,《纳税筹划》课程组加强了课程组团队建设、教学内容优化与课程组组织管理,对提升我院本科人才培养质量与基层教学组织建设起到了积极的促进作用。同时也增强了教师之间的凝聚力,提高了教师整体的业务水平,不同起点、不同类型的教师在原有的基础上都有了不同程度的成长与发展。今后,团队成员还将持续通过微信群等交流工具随时沟通授课进程,及时反馈授课过程中学生提出的疑问,交流授课经验,分析存在的问题,共同改进授课质量。
财政学课程组开展集体备课
5月14日,财政学课程组在财务管理教研室主任杨广莉副教授带领下,开展了集体备课活动。会议由课程负责邱文成老师主持,张良晨、郭婷等教师积极参与,为这次备课活动增添了专业深度和实践经验。
在本次集体备课前,财政学课程的各位老师做了充分准备,围绕课程目标、教学内容规划、教学方法、课程资源、教学进度以及教学评估等方面收集了大量材料。围绕以上主题,对在教学中碰到的问题进行交流,寻找解决之道。

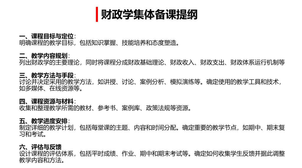
财政学课程组集体备课提纲
在集体备课期间,老师们首先回顾了财政学课程的教学目标和学生的学习需求,确保教学内容与学生未来的职业发展紧密相连。随后,老师们对财政学的理论框架进行了细致的梳理,力求将最新的财政政策和国际经验融入课程,使教学内容更加前沿和实用。
杨广莉主任特别强调了教学方法的创新,提倡采用案例教学、互动式教学方法,以提高学生的参与度和实践能力。她还鼓励老师们运用现代信息技术,以增强教学的互动性和趣味性。
张良晨老师和郭婷老师则分享了他们在教学过程中积累的宝贵经验,包括如何激发学生的学习兴趣、如何进行有效的课堂管理以及如何评估学生的学习效果。他们的分享为其他老师提供了宝贵的参考。
此外,杨广莉主任还为大家分享了如何申报科研项目。建议大家要多动笔,积极参加到具体项目申报中,不断积累经验,完善申报材料,提高申报成功率。通过集体备课,教师们可以相互学习、共同进步,为申报科研课题打下坚实基础。
此次集体备课活动,老师们展现出了精益求精的教学态度,以及上好财政学,打造 “金课”的共同目标。通过深入讨论和精心准备,老师们致力于将财政学课程建设成为太阳成集团tyc7111的精品课程,为学生的专业学习和个人发展提供坚实的知识基础和技能训练。
通过财务管理、纳税筹划、财政学等多个课程组的集体备课活动,不仅强化了教师团队的凝聚力与教学创新能力,还促进了教学内容与方法的持续优化,确保了教育质量的稳步提升。这些举措不仅响应了学校教学检查的要求,更搭建了一个互助共享、持续进步的教学交流平台,为培养适应时代需求、具备扎实专业素养和卓越实践能力的复合型财会人才奠定了坚实基础。通过集体智慧的碰撞与融合,太阳成集团tyc7111正携手前行,在教育创新与人才培养之路上不断探索,共创辉煌。
文/许彩玲、谢鑫、邱文成
图/许彩玲、谢鑫、邱文成
初审/杨广莉、刘颖婷
复审/黄建清
终审/吴翔
2024年5月15日